mk体育-mk体育官网-mksport
学校官网
|
院长信箱
首页
|
学院概况
|
学院简介
现任领导
学科专业
机构设置
师资队伍
|
教授
副教授
讲师
人才培养
|
教务信息
学科建设
研究生教育
本科生教育
科学研究
|
科学项目
学术论文
成果获奖
社会服务
交流合作
|
访问交流
学术会议
学术讲座
招生就业
|
本科生招生
研究生招生
就业信息
mk体育官网
|
党务公告
组织建设
理论学习
学生工作
|
学工动态
学生党建
思政教育
奖励资助
管理制度
校友天地
|
校友名录
校友活动
English
招生就业
本科生招生
研究生招生
就业信息
就业信息
当前位置:
首页
>
招生就业
>
就业信息
> 正文
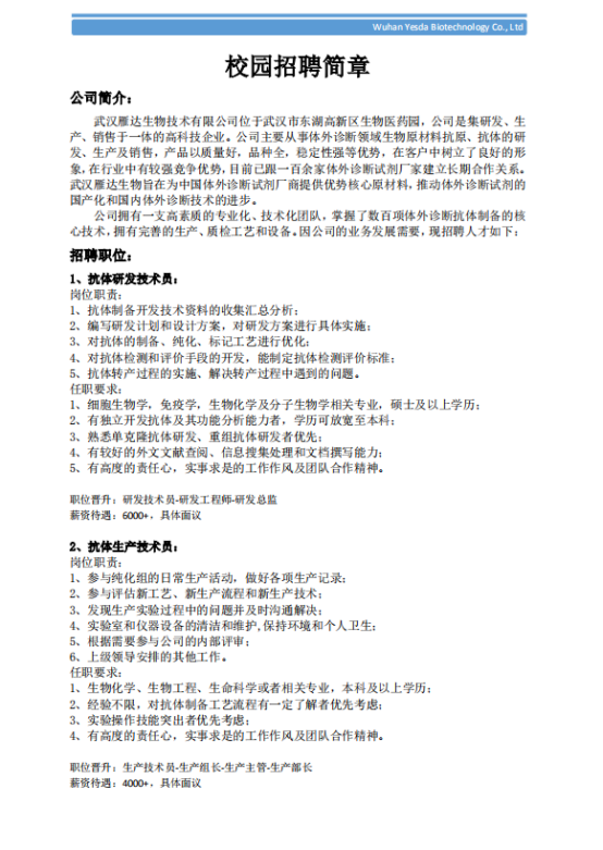
武汉雁达生物校园招聘简章
发布时间:2021-03-05 发布者: 点击阅读数:
上一条:
2000职位需求,京东方全球2021春季校招启动!
下一条:
科辉智药招聘
快速链接:
-- 部门站点导航--
党委办公室(...
纪委办公室
党委组织部(...
党委宣传部(...
人事处
离退休干部工作处
监察处
学生工作处
保卫处
教务处
科学技术处
-- 院系站点导航--
-- 高校站点导航 --
武汉大学
华中科技大学
华中师范大学
-- 其他站点导航 --
教育部
科技部
生态环境部
版权所有©mk体育-mk体育官网-mksport 地址:中国.湖北.武汉.东湖新技术开发区光谷一路206号 邮编:430205 电话:027-65522073